45,85 zł Netto
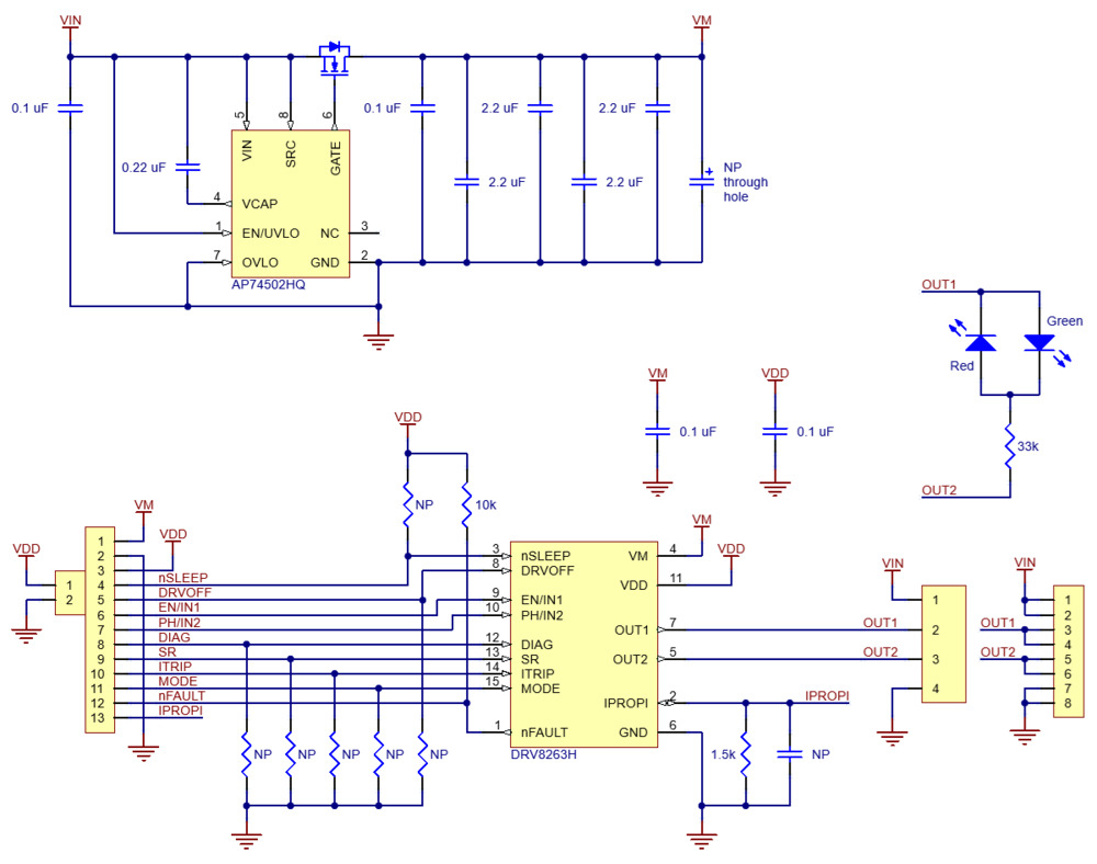
Sterownik silników prądu stałego oparty na układzie Texas Instruments DRV8263H-Q1. Umożliwia sterowanie jednym silnikiem DC w dwóch kierunkach lub dwoma silnikami w jednym kierunku przy napięciu zasilania 4,5–65 V i ciągłym prądzie do 3,5 A (z możliwością limitu do 10 A). Moduł oferuje trzy tryby sterowania: Phase/Enable (PH/EN), PWM (IN/IN) oraz niezależne półmostki, a wbudowane czujniki prądu i funkcje ochronne chronią przed przeciążeniem, przegrzaniem i odwrotnym podłączeniem zasilania. Sterowanie logiką 3–5 V jest oddzielone od zasilania silnika, co zwiększa bezpieczeństwo i elastyczność integracji. Pololu 5238
DRV8263H Single Brushed DC Motor Driver Carrier to kompaktowy i wszechstronny płytka sterownik silników prądu stałego z układem Texas Instruments DRV8263H-Q1. Umożliwia sterowanie jednym silnikiem DC w dwóch lub dwoma silnikami w jednym kierunku, z szerokim zakresem napięcia zasilania od 4,5 V do 65 V oraz ciągłym prądem do 3,5 A (z możliwością limitu do 10 A). Moduł ma wbudowane czujniki prądu oraz regulację ograniczającą szczytowy prąd silnika, a także ochronę przed zbyt wysokim napięciem, przeciążeniem prądowym i przegrzaniem.
Płytka oferuje trzy tryby sterowania: Phase/Enable (PH/EN), PWM (IN/IN) oraz niezależne sterowanie półmostkami. Tryb PH/EN umożliwia prostą kontrolę kierunku i prędkości silnika przy użyciu jednego sygnału PWM, natomiast tryb PWM pozwala na bardziej zaawansowane sterowanie naprzemienne. Tryb niezależnego półmostka daje pełną kontrolę nad każdym wyjściem. Płytka oferuje także diagnozę stanu wyjść, pozwalającą wykryć zwarcia lub przerwy w obwodzie silnika.

Sterowanie i zasilanie są fizycznie rozdzielone, z możliwością podłączenia logiki 3–5 V po jednej stronie oraz wysokoprądowego zasilania silnika po stronie drugiej. Płytka dodaje ochronę przed odwrotnym podłączeniem napięcia oraz zapewnia łatwe mocowanie dzięki otworom montażowym. Wbudowane kondensatory ceramiczne 8,8 µF wspierają stabilność, ale dla najlepszej wydajności zaleca się dodatkowy duży kondensator przy zasilaniu silnika. Moduł jest idealny do zastosowań w robotyce, automatyce i projektach DIY wymagających precyzyjnej kontroli silników DC.
Cechy
Producent BTC Korporacja sp. z o. o. Lwowska 5 05-120 Legionowo Polska sprzedaz@kamami.pl 22 767 36 20
Osoba odpowiedzialna BTC Korporacja sp. z o. o. Lwowska 5 05-120 Legionowo Polska sprzedaz@kamami.pl 22 767 36 20
Złącze listwowe goldpin czarne 1x40 szpilki. Złącze proste do montażu przewlekanego. Raster 2.54mm.
Złącze listwowe goldpin czarne 1x40 szpilki. Złącze kątowe do montażu przewlekanego. Raster 2.54mm.
Moduł 2-kanałowego sterownika silników szczotkowych z funkcją miksowania sygnałów PWM. Pozwala sterować dwoma silnikami DC o poborze prądu do 5 A na kanał
Moduł 3-kanałowego sterownika silników szczotkowych z funkcją miksowania sygnałów PWM. Pozwala sterować trzema silnikami DC o poborze prądu do 15 A na kanał
Moduł 3-kanałowego sterownika silników szczotkowych z funkcją miksowania sygnałów PWM. Pozwala sterować trzema silnikami DC o poborze prądu do 3 A na kanał
Panelowy kontroler prędkości silnika szczotkowego UX-52 to wszechstronne urządzenie z regulacją prędkości od 90 do 1400 obr./min. Oferuje precyzyjną kontrolę nad silnikami o napięciu wejściowym 220VAC, charakteryzując się solidną konstrukcją i wygodnym wyświetlaczem cyfrowym.
KAmod Motor Driver to zaawansowany sterownik silnika DC zasilany napięciem 6-30 V, umożliwiający regulację mocy metodą PWM oraz kontrolę kierunku obrotów, kompatybilny z sygnałami analogowymi i PWM z różnych źródeł, wyposażony w zabezpieczenia przeciążeniowe i termiczne oraz funkcje łagodnego startu i zatrzymania
Dwukanałowy sterownik KAmod Motor Driver TB6612FNG z mostkami H MOSFET umożliwia precyzyjne sterowanie silnikami DC i krokowymi z częstotliwością PWM do 100 kHz. Kompaktowa konstrukcja, szeroki zakres napięcia i zabezpieczenia czynią moduł odpowiednim do projektów mobilnych, robotyki i automatyki.
Moduł z układem L298N umożliwiający niezależne sterowanie dwoma silnikami DC lub jednym silnikiem krokowym, idealny do robotyki i projektów DIY. Obsługuje zasilanie od 7 V do 35 V i posiada wbudowany stabilizator 5 V, który może zasilać dodatkowe układy. Sterowanie odbywa się za pomocą pinów ENA, ENB oraz IN1–IN4, co pozwala regulować kierunek obrotów i prędkość. Moduł wyposażono w diody zabezpieczające i kondensatory filtrujące, co zapewnia stabilną i niezawodną pracę.
Brak towaru
Mostek H umożliwiający sterowanie jednym silnikiem DC w obu kierunkach lub dwoma jednokierunkowymi przy napięciu od 4,5 do 44 V i prądzie ciągłym do 1,1 A. Moduł oferuje trzy tryby pracy (PH/EN, IN/IN, półmostki), wbudowane ograniczenie i pomiar prądu oraz zabezpieczenia przed przegrzaniem, przeciążeniem, zbyt niskim napięciem i odwrotną polaryzacją. Dzięki kompaktowej budowie, elastycznemu zasilaniu logiki (1,8–5,5 V) i prostemu sterowaniu świetnie sprawdza się w robotyce, automatyce i projektach hobbystycznych. Pololu 4972
Mostek H umożliwiający sterowanie jednym silnikiem DC w obu kierunkach lub dwoma jednokierunkowymi przy napięciu od 4,5 do 44 V i prądzie ciągłym do 1,3 A. Moduł oferuje trzy tryby pracy (PH/EN, IN/IN, półmostki), wbudowane ograniczenie i pomiar prądu oraz zabezpieczenia przed przegrzaniem, przeciążeniem, zbyt niskim napięciem i odwrotną polaryzacją. Dzięki kompaktowej budowie, elastycznemu zasilaniu logiki (1,8–5,5 V) i prostemu sterowaniu świetnie sprawdza się w robotyce, automatyce i projektach hobbystycznych. Pololu 4971
Płytka umożliwiająca jednoczesne sterowanie dwoma silnikami z pełną kontrolą kierunku i zatrzymania, idealna do robotycznych buggy i pojazdów edukacyjnych. Ma wbudowane zabezpieczenia przed zwarciem, przeciążeniem i przegrzaniem, a także stabilizowane wyjście 3 V zasilające micro:bit. Dzięki złączu Edge Connector i dodatkowym wyprowadzeniom można łatwo podłączać czujniki, przełączniki i akcesoria, rozszerzając funkcjonalność projektu. Programowanie wspierane jest przez dedykowane bloki MakeCode oraz obsługę w Pythonie Kitronik 5698
Brak towaru
Sterownik z mostekiem H umożliwiający dwukierunkowe sterowanie silnikiem DC o wysokiej mocy przy napięciu 5–60 V i prądzie ciągłym do 11 A. Moduł obsługuje sygnały PWM do 100 kHz, posiada wyjście pomiaru prądu (CS) oparte na czujniku ACS711 oraz zabezpieczenia przed odwrotną polaryzacją i zwarciem. Jest kompatybilny z logiką 3,3 V i 5 V, co ułatwia integrację z popularnymi platformami mikrokontrolerowymi. Idealny do robotyki, automatyki i projektów DIY wymagających wysokiej wydajności i niezawodności. Pololu 2993
Płytka rozszerzeń FeatherWing do sterowania silnikami DC, krokowymi oraz serwomechanizmami, oparta na kontrolerze PWM PCA9685 i mostkach H TB6612FNG. Adafruit 3243
Kompaktowy sterownik silników przeznaczony do pracy z platformą Pimoroni Yukon, umożliwiający obsługę dwóch silników DC lub jednego bipolarnego silnika krokowego. Zastosowany układ DRV8424P zapewnia stabilne sterowanie przy napięciu zasilania od 5 do 17 V oraz prądzie do 1,6 A ciągłego na kanał. Moduł oferuje regulowane ograniczenie prądu, zabezpieczenia termiczne i detekcję błędów. Pimoroni PIM693
Brak towaru
Wydajny sterownik przeznaczony do obsługi jednego silnika szczotkowego DC z enkoderem w systemie Pimoroni Yukon. Oferuje prąd ciągły do 8 A oraz szczytowy do 12 A przy napięciu zasilania od 5 do 17 V, co czyni go odpowiednim do wymagających projektów robotycznych. Moduł zapewnia precyzyjną kontrolę dzięki obsłudze enkodera oraz wbudowanym czujnikom prądu, temperatury i błędów. Pimoroni PIM691
Kompaktowy moduł do sterowania dwoma silnikami DC, 6,5–37 V, ciągły prąd 12 A na kanał, szczytowy 70 A, z zabezpieczeniami i wskaźnikiem stanu. DFRobot DFR0601
Sterownik silnika szczotkowego typu ESC z wbudowanym odbiornikiem FlySky, przeznaczony do zdalnego sterowania silnikami DC w modelach RC i projektach mobilnych, z obsługą sterowania kierunkiem i prędkością. modAR3201-F2
Sterownik silników prądu stałego oparty na układzie Texas Instruments DRV8263H-Q1. Umożliwia sterowanie jednym silnikiem DC w dwóch kierunkach lub dwoma silnikami w jednym kierunku przy napięciu zasilania 4,5–65 V i ciągłym prądzie do 3,5 A (z możliwością limitu do 10 A). Moduł oferuje trzy tryby sterowania: Phase/Enable (PH/EN), PWM (IN/IN) oraz niezależne półmostki, a wbudowane czujniki prądu i funkcje ochronne chronią przed przeciążeniem, przegrzaniem i odwrotnym podłączeniem zasilania. Sterowanie logiką 3–5 V jest oddzielone od zasilania silnika, co zwiększa bezpieczeństwo i elastyczność integracji. Pololu 5238