- Nowy
14,80 zł Netto
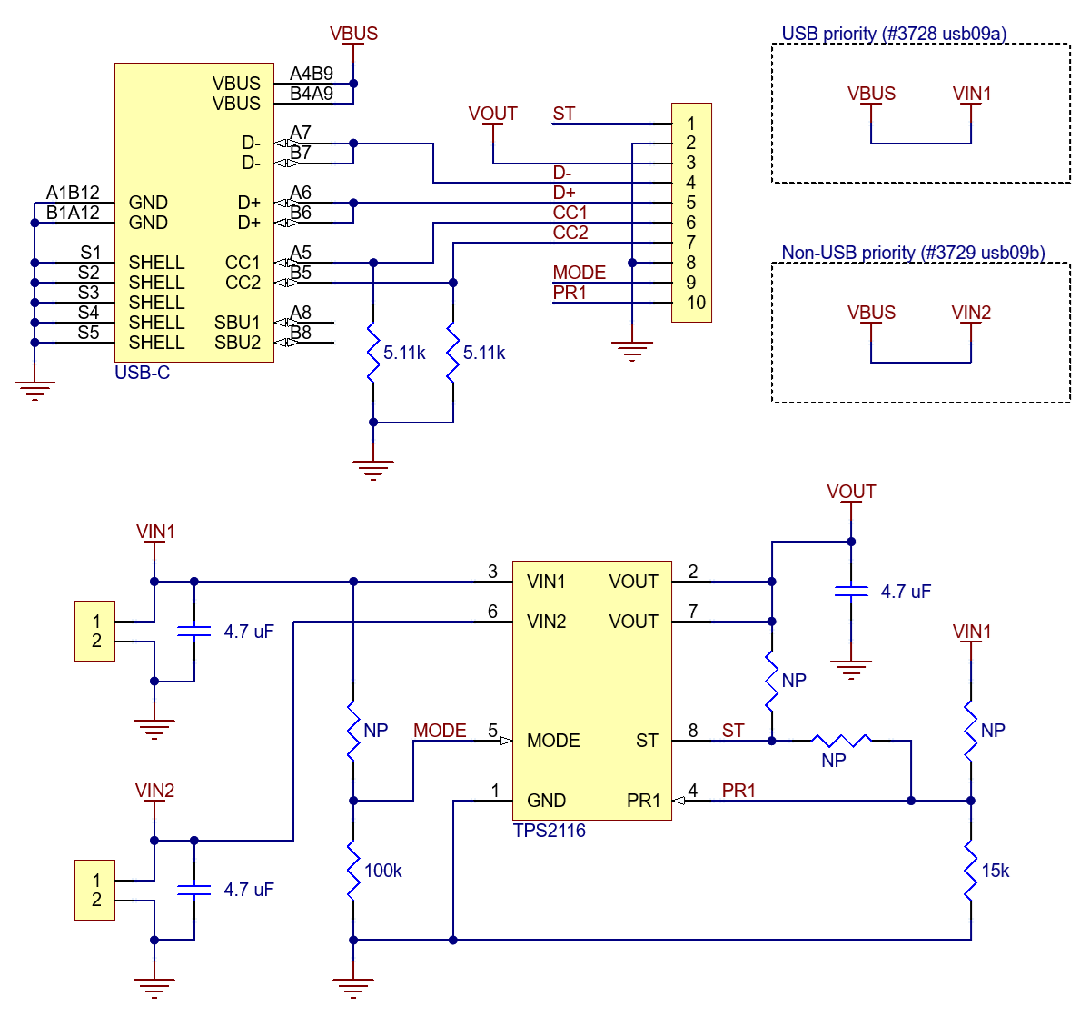
Moduł z układem TPS2116 umożliwiający automatyczne przełączanie między dwoma źródłami zasilania 1,6 - 5,5 V z wyjściem przez złącze USB Type-C, bez priorytetu dla USB, z obsługą ciągłego prądu do 2,5 A oraz blokadą prądu wstecznego. Domyślnie wybiera wyższe z napięć wejściowych z możliwością sterowanego przełączenia między VIN1 i VIN2. Pololu 3729
Moduł Pololu 3729 umożliwia automatyczne przełączanie pomiędzy dwoma źródłami zasilania w zakresie 1,6 - 5,5 V z wykorzystaniem układu TPS2116 firmy Texas Instruments. Układ zapewnia płynne przełączanie bez przerw w zasilaniu oraz blokadę prądu wstecznego do obu wejść, co chroni podłączone źródła energii. Rozwiązanie znajduje zastosowanie w systemach wbudowanych, urządzeniach przenośnych, projektach IoT oraz aplikacjach wymagających redundantnego zasilania.

Domyślnie multiplekser wybiera wyższe z dwóch napięć wejściowych. Możliwa konfiguracja pozwala na wymuszenie przełączenia z VIN1 na VIN2 sygnałem sterującym lub automatycznie po spadku napięcia VIN1 poniżej ustawionego progu. Płytka pełni również funkcję wyprowadzenia złącza USB Type-C, które może zasilać linię niepreferowaną VIN2. Zintegrowane tranzystory MOSFET o niskiej rezystancji kanału umożliwiają pracę z ciągłym prądem do 2,5 A przy zachowaniu wysokiej sprawności.
Połączenia zasilania bez USB Połączenia zasilania z USB

Producent BTC Korporacja sp. z o. o. Lwowska 5 05-120 Legionowo Polska sprzedaz@kamami.pl 22 767 36 20
Osoba odpowiedzialna BTC Korporacja sp. z o. o. Lwowska 5 05-120 Legionowo Polska sprzedaz@kamami.pl 22 767 36 20
Moduł zasilający o duźych możliwościach, zasilany przez złącze 2,1 mm lub ARK, na wyjściu napięcie 3,3 lub 5 V, dodatkowo można uzyskać dowolne napięcie z zakresu od 1,25 do napięcia 0,5 V poniżej napięcia zasilania. Adafruit 184
Brak towaru
Moduł zasilania płytek stykowych napięciem 3,3 V lub 5 V (wybierane przełącznikiem) wyposażony we włącznik. Moduł można zasilić z zasilacza sieciowego z wtykiem 2,1 mm. Moduł do samodzielnego montażu. PRT-00114
Brak towaru
Moduł zasilania płytek stykowych napięciem 3,3 V lub 5 V (wybierane zworką) wyposażony we włącznik. Moduł ma dwa niezależne wyjścia, każde może pracować z innym napięciem. Moduł można zasilić z zasilacza sieciowego z wtykiem 2,1. Dodatkowe wyjście zasilania USB 5 V. modPSBB
MyoWare Power Shield to moduł zasilania bateryjnego (2 x CR2032) do czujnika napięcia mięśni MyoWare Muscle Sensor. DEV-13684
Brak towaru
Moduł zasilający o napięciu wejściowym od 6 do 12 V i konfigurowanym napięciu wyjściowym 3,3 V lub 5 V. Ma otwory z rastrem 2,54 mm. Idealny do zastosowania z płytką stykową. SparkFun PRT-13032
Moduł zasilający o napięciu wejściowym od 4 do 9 V i konfigurowanym napięciu wyjściowym 3,3 V lub 1,8 V. Ma otwory z rastrem 2,54 mm. Idealny do zastosowania z płytką stykową. SparkFun PRT-13157
Multiplekser zasilania oparty na układzie Texas Instruments TPS2113A. Umożliwia płynne przełączanie między dwoma źródłami zasilania od 2,8 V do 5,5 V. Pololu 2596
Moduł zasilacza bezprzerwowego UPS pozwalający na kontynuowanie pracy i bezpieczne wyłączenie po awarii zasilania. Zapewnia napięcie wyjściowe 5 V i pozwala na odczyt parametrów pracy akumulatorów przez magistralę I2C. Waveshare UPS Module Mini
Moduł umożliwia rozdzielenie dostarczanego zasilania pomiędzy złączami znajdującymi się na płytce. Ma wbudowany przełącznik zasilania umożliwiający kontrolę układu. Maksymalne napięcie na poszczególnych złączach wynosi 24 V
Brak towaru
Moduł zapewnia wygodne i bezpieczne zasilanie projektów na płytkach stykowych z różnymi poziomami napięć. Sprawdzi się podczas projektowania i testowania urządzeń elektronicznych, systemów mikroprocesorowych oraz układów prototypowych wymagających stabilnego i precyzyjnego zasilania
Brak towaru
Moduł zasilający o napięciu wejściowym od 6 do 12 V i konfigurowanym napięciu wyjściowym 5 V lub 3,3 V. Ma otwory z rastrem 2,54 mm. Idealny do zastosowania z płytką stykową. SparkFun PRT-21297
Moduł zasilania do płytek stykowych umożliwia wygodne zasilanie prototypów, oferując wyjścia 5V i 3,3V. Zasilany przez miniUSB lub złącze DC 5,5x2,1 mm, zapewnia elastyczność i uniwersalność w różnych projektach elektronicznych
KAmod ProtoSupply to uniwersalny moduł zasilający do płytek stykowych, zasilany przez USB-C, który oferuje dwa niezależne wyjścia napięciowe – pierwsze z możliwością regulacji (od 2,5 do 10,5 V lub ustalone na 3,3 V, 5 V, 9 V) i drugie z opcjami 5 V lub 12,5 V – wyposażony w zabezpieczenia przed przeciążeniem, przegrzaniem i zwarciem oraz przystosowany do standardowego rozmieszczenia szyn zasilania
Kompaktowy moduł zasilania na płytkę stykową, oferujący stabilne wyjścia 3.3V i 5V oraz monitorowanie napięcia, prądu i mocy w czasie rzeczywistym dzięki wbudowanemu wyświetlaczowi LCD. Dzięki kompatybilności z płytkami Seeed Studio XIAO oraz funkcji „plug-and-play”, urządzenie jest idealnym rozwiązaniem do efektywnego prototypowania z pełną kontrolą nad parametrami zasilania. Seeed Studio 114993507
Moduł z układem TPS2116 umożliwiający automatyczne przełączanie między dwoma źródłami zasilania 1,6 - 5,5 V z wyjściem przez złącze USB Type-C, z priorytetem dla USB, z obsługą ciągłego prądu do 2,5 A oraz blokadą prądu wstecznego. W trybie priorytetowym preferuje zasilanie z USB z możliwością sterowanego przełączenia między VIN1 i VIN2. Pololu 3728
Brak towaru
Moduł z układem TPS2116 umożliwiający automatyczne przełączanie między dwoma źródłami zasilania 1,6 - 5,5 V z wyjściem przez złącze USB Type-C, bez priorytetu dla USB, z obsługą ciągłego prądu do 2,5 A oraz blokadą prądu wstecznego. Domyślnie wybiera wyższe z napięć wejściowych z możliwością sterowanego przełączenia między VIN1 i VIN2. Pololu 3729
Brak towaru
Moduł z układem TPS2116 umożliwiający automatyczne przełączanie między dwoma źródłami zasilania 1,6 - 5,5 V z wyjściem przez złącze USB Type-C, bez priorytetu dla USB, z obsługą ciągłego prądu do 2,5 A oraz blokadą prądu wstecznego. Domyślnie wybiera wyższe z napięć wejściowych z możliwością sterowanego przełączenia między VIN1 i VIN2. Pololu 3729