- Nowy
51,93 zł Netto
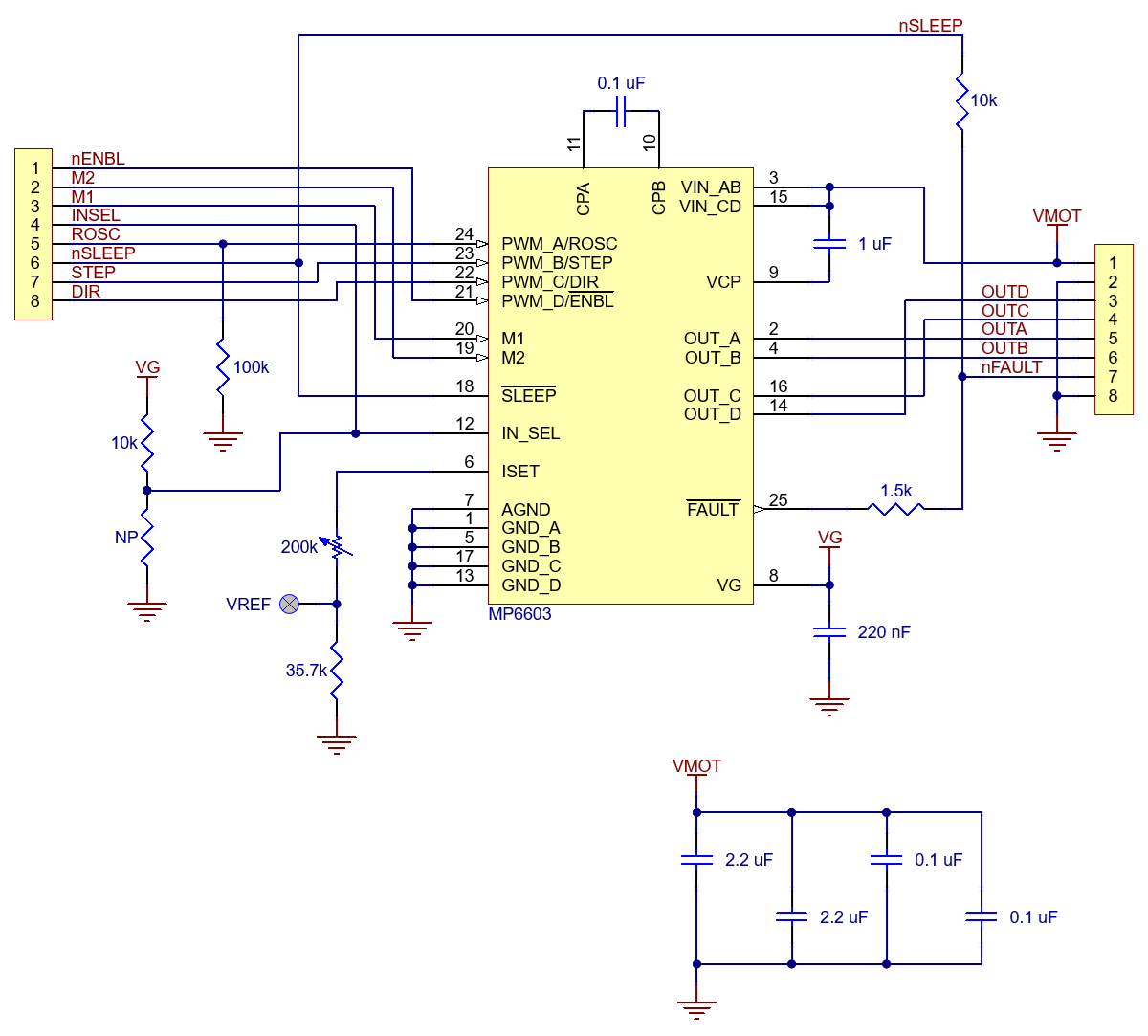
Jednokanałowy sterownik bipolarnego silnika krokowego oparty na układzie MP6603, obsługujący mikrokroki do 1/8 kroku i pracujący przy napięciu 8-55 V. Moduł umożliwia sterowanie prądem faz do około 2 A ciągłego bez dodatkowego chłodzenia i do 4 A szczytowo, posiada regulację limitu prądu potencjometrem oraz interfejs zgodny w wielu zastosowaniach z popularnymi nośnikami A4988. Wersja z fabrycznie wlutowanymi pinami, umożliwiająca bezpośrednie podłączenie do płytki stykowej lub gniazd zgodnych z A4988. Pololu 5691
Pololu MP6603 Stepper Motor Driver Carrier przeznaczony do sterowania jednym bipolarnym silnikiem krokowym. Moduł oparty na podwójnym mostku H MP6603 firmy Monolithic Power Systems umożliwia sterowanie silnikiem w trybie pełnego kroku, półkroku, 1/4 kroku oraz 1/8 kroku. Interfejs STEP/DIR upraszcza współpracę z mikrokontrolerami i sterownikami CNC, a układ wyprowadzeń oraz sposób sterowania pozostają w wielu zastosowaniach zgodne z popularnymi modułami A4988, co ułatwia wymianę w istniejących projektach.

Sterownik pracuje przy napięciu zasilania silnika od 8 V do 55 V i może dostarczyć około 2 A prądu ciągłego na fazę bez radiatora i wymuszonego przepływu powietrza, zależnie od napięcia zasilania i warunków chłodzenia. Maksymalny prąd fazy wynosi do 4 A szczytowo. Limit prądu ustawiany jest za pomocą potencjometru, co pozwala dopasować sterownik do parametrów silnika oraz używać napięcia wyższego od napięcia znamionowego uzwojeń w celu uzyskania większych prędkości krokowych.
Układ posiada wbudowane zabezpieczenia przed zbyt niskim napięciem, zbyt wysokim napięciem, nadprądem oraz przegrzaniem. Wbudowany regulator napięcia eliminuje konieczność stosowania osobnego zasilania logiki. Moduł współpracuje bezpośrednio z systemami 3,3 V i 5 V, a wejścia SLEEP, ENBL, M1 i M2 umożliwiają konfigurację trybu pracy oraz rozdzielczości mikrokroku. W tej wersji modułu zastosowano fabrycznie wlutowane piny, dzięki czemu sterownik może być używany bez konieczności lutowania i łatwo współpracuje z płytkami stykowymi oraz adapterami zgodnymi z formatem A4988.

Cechy
Producent BTC Korporacja sp. z o. o. Lwowska 5 05-120 Legionowo Polska sprzedaz@kamami.pl 22 767 36 20
Osoba odpowiedzialna BTC Korporacja sp. z o. o. Lwowska 5 05-120 Legionowo Polska sprzedaz@kamami.pl 22 767 36 20
Jednokanałowy sterownik bipolarnego silnika krokowego oparty na układzie MP6603, obsługujący mikrokroki do 1/8 kroku i pracujący przy napięciu 8-55 V. Moduł umożliwia sterowanie prądem faz do około 2 A ciągłego bez dodatkowego chłodzenia i do 4 A szczytowo, posiada regulację limitu prądu potencjometrem oraz interfejs zgodny w wielu zastosowaniach z popularnymi nośnikami A4988. Wersja bez wlutowanych pinów, przeznaczona do samodzielnego montażu wyprowadzeń. Pololu 5690
Brak towaru
Dwukanałowy sterownik silników DC zasilany napięciem od 2,5 do 12 V o maksymalnym prądzie ciągłym 0,8 A na kanał. Może sterować bipolarnym silnikiem krokowym
Brak towaru
Moduł HAT ze sterownikiem silników TB6612FNG oraz sterownikiem PWM PCA9685 przeznaczony do minikomputerów Raspberry Pi. Płytka wyposażona została w złącza śrubowe. Adafruit 4280
Moduł ze sterownikiem silnika krokowego TMC2208. Umożliwia sterowanie z napięciem zasilania z zakresu od 5,5 do 35 V oraz prądem do 1,2 A
Moduł z 2-kanałowym sterownikiem silników DC L293D przeznaczony do współpracy z Raspberry Pi Pico. Może pracować z napięciem od 6 do 12 V i natężeniem prądu do 600 mA. SB Components 21468
Moduł z 4-kanałowym sterownikiem silników DC (2 x L293D) przeznaczony do współpracy z Raspberry Pi. Może pracować z napięciem od 6 do 24 V i natężeniem prądu do 600 mA. SB Components 08001
Moduł z 2-kanałowym sterownikiem silników DC TB6612FNG przeznaczony do współpracy z micro:bit. Może sterować także 3 serwami. SB Components 14897
Moduł rozszerzeń ze sterownikiem dwóch silników krokowych oparty na układzie HR8825. Dedykowany dla minikomputerów Raspberry Pi. Waveshare Stepper Motor HAT (B)
Moduł rozszerzeń ze sterownikiem dwóch silników krokowych oparty na układzie DRV8825. Dedykowany dla minikomputerów Raspberry Pi. Waveshare Stepper Motor HAT
Brak towaru
Moduł ze sterownikiem silnika krokowego oparty na układzie DRV8434A. Pozwala na zasilanie silnika bipolarnego prądem do 1,2 A na fazę i napięciem od 4,5 V do 45 V. Komunikacja przez interfejs SPI. Pololu 3769
Brak towaru
Moduł ze sterownikiem silnika krokowego oparty na układzie DRV8434A. Pozwala na zasilanie silnika bipolarnego prądem do 1,2 A na fazę i napięciem od 4,5 V do 45 V. Komunikacja przez interfejs SPI. Pololu 3768
Brak towaru
Moduł ze sterownikiem silnika krokowego oparty na układzie DRV8434A. Pozwala na zasilanie silnika bipolarnego prądem do 1,2 A na fazę i napięciem od 4,5 V do 45 V. Komunikacja przez interfejs SPI. Pololu 3767
Brak towaru
Moduł ze sterownikiem silnika krokowego oparty na układzie DRV8434A. Pozwala na zasilanie silnika bipolarnego prądem do 1,2 A na fazę i napięciem od 4,5 V do 45 V. Komunikacja przez interfejs SPI. Pololu 3766
Brak towaru
Moduł ze sterownikiem silnika krokowego oparty na układzie DRV8434A. Pozwala na zasilanie silnika bipolarnego prądem do 1,2 A na fazę i napięciem od 4,5 V do 48 V. Pololu 3765
Brak towaru
Moduł ze sterownikiem silnika krokowego oparty na układzie DRV8434A. Pozwala na zasilanie silnika bipolarnego prądem do 1,2 A na fazę i napięciem od 4,5 V do 45 V. Pololu 3764
Brak towaru
Moduł z podwójnym sterownikiem silników DC TB6612FNG. Może być wykorzystany jako sterownik silnika krokowego lub solenoidu. Adafruit 2448
Brak towaru
Zaawansowany, kompaktowy sterownik silnika krokowego z układem TMC2209, który oferuje płynną, cichą pracę, wysoką wydajność, różnorodne tryby pracy oraz łatwą konfigurację, idealny dla drukarek 3D i innych zastosowań. modTMC2209v4
Brak towaru
Jednokanałowy sterownik bipolarnego silnika krokowego oparty na układzie MP6603, obsługujący mikrokroki do 1/8 kroku i pracujący przy napięciu 8-55 V. Moduł umożliwia sterowanie prądem faz do około 2 A ciągłego bez dodatkowego chłodzenia i do 4 A szczytowo, posiada regulację limitu prądu potencjometrem oraz interfejs zgodny w wielu zastosowaniach z popularnymi nośnikami A4988. Wersja z fabrycznie wlutowanymi pinami, umożliwiająca bezpośrednie podłączenie do płytki stykowej lub gniazd zgodnych z A4988. Pololu 5691