- Nowy
48,69 zł Netto
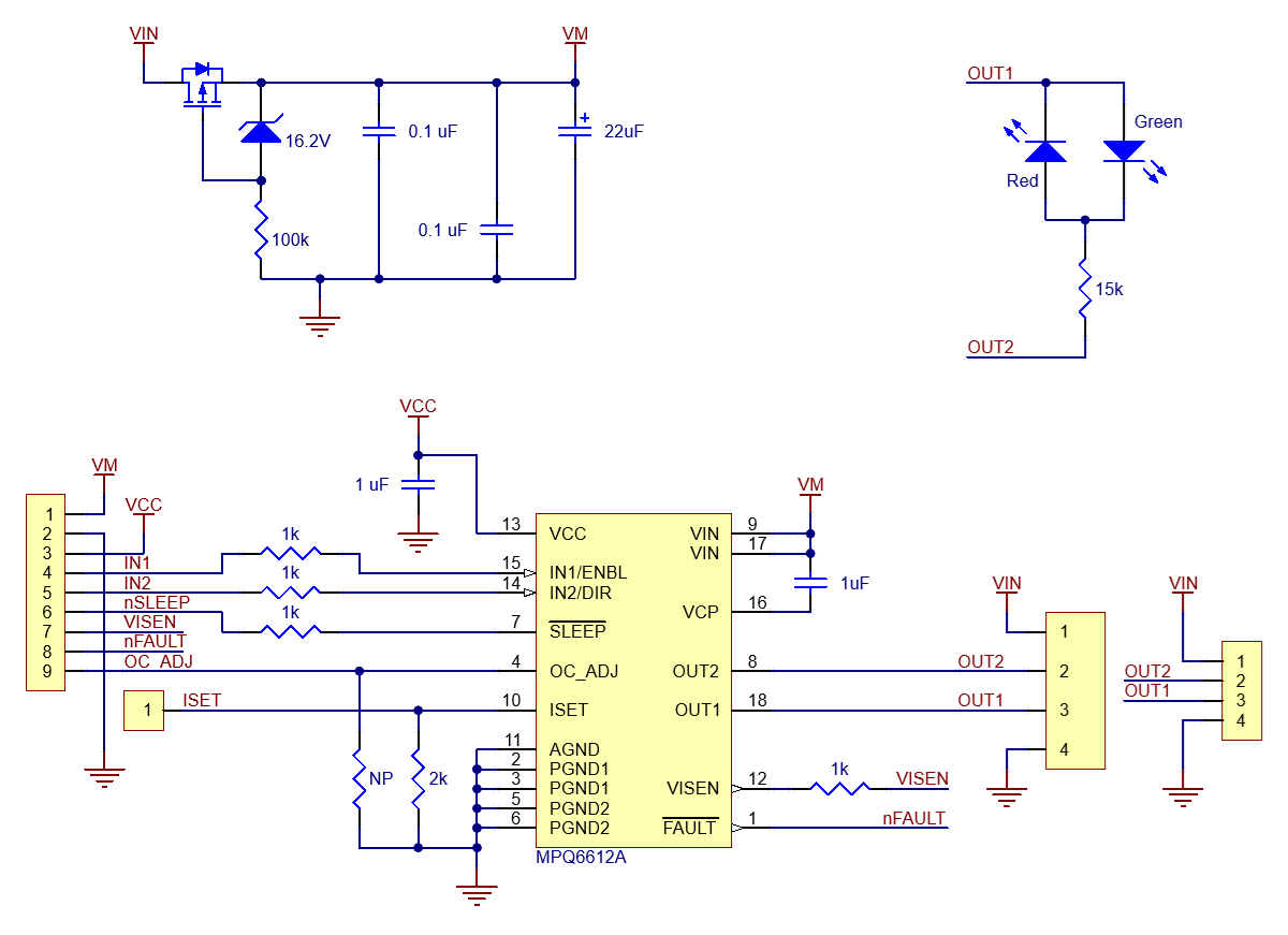
Jednokanałowy sterownik szczotkowego silnika DC oparty na układzie MPQ6612A, umożliwiający dwukierunkowe sterowanie silnikiem przy napięciu 4-40 V i prądzie do 4 A ciągłego. Moduł oferuje pomiar prądu silnika, aktywne ograniczanie prądu, zabezpieczenia nadprądowe i termiczne oraz obsługę PWM do 200 kHz. Płytka typu carrier posiada fabrycznie wlutowane złącza, dzięki czemu może być używana bez konieczności lutowania. Pololu 5286
Pololu MPQ6612A Single Brushed DC Motor Driver Carrier to kompaktowy moduł przeznaczony do sterowania jednym szczotkowym silnikiem prądu stałego. Układ wykorzystuje sterownik MPQ6612A firmy Monolithic Power Systems, który jest pełnym mostkiem H umożliwiającym zmianę kierunku obrotów oraz regulację prędkości silnika. Sterownik pracuje w zakresie napięcia 4-40 V i może dostarczyć do 4 A prądu ciągłego. Wbudowany układ pomiaru prądu udostępnia sygnał analogowy na wyjściu VISEN, dzięki czemu możliwe jest monitorowanie obciążenia silnika. Domyślna konfiguracja modułu ustawia limit prądu na poziomie około 7,5 A, co pozwala ograniczyć prąd rozruchowy i chronić silnik oraz elektronikę sterującą.

Sterowanie odbywa się za pomocą wejść logicznych IN1 oraz IN2, które mogą być sterowane bezpośrednio z mikrokontrolera. Regulacja prędkości realizowana jest poprzez sygnał PWM o częstotliwości do 200 kHz. Układ posiada również wejście SLEEP, umożliwiające przejście sterownika w tryb niskiego poboru mocy. Sterownik wyposażony jest w zabezpieczenia chroniące układ przed nadprądem, nadnapięciem, przegrzaniem oraz spadkiem napięcia zasilania. Płytka posiada także ochronę przed odwrotną polaryzacją zasilania. Wbudowane diody LED sygnalizują stan wyjść sterownika oraz kierunek pracy silnika, co ułatwia diagnostykę podczas uruchamiania układu.
W tej wersji modułu zastosowano fabrycznie wlutowane złącza, obejmujące listwę goldpin dla sygnałów sterujących oraz złącze śrubowe dla zasilania i silnika, co umożliwia szybkie podłączenie układu bez konieczności lutowania.
Cechy
Producent BTC Korporacja sp. z o. o. Lwowska 5 05-120 Legionowo Polska sprzedaz@kamami.pl 22 767 36 20
Osoba odpowiedzialna BTC Korporacja sp. z o. o. Lwowska 5 05-120 Legionowo Polska sprzedaz@kamami.pl 22 767 36 20
Jednokanałowy sterownik szczotkowego silnika DC oparty na układzie MPQ6612A, umożliwiający dwukierunkowe sterowanie silnikiem przy napięciu 4-40 V i prądzie do 4 A ciągłego. Moduł oferuje pomiar prądu silnika, aktywne ograniczanie prądu, zabezpieczenia nadprądowe i termiczne oraz obsługę PWM do 200 kHz. Płytka typu carrier nie posiada wlutowanych złączy, co umożliwia lutowanie przewodów lub własnych konektorów. Pololu 5285
Brak towaru
Nakładka przeznaczona do użycia z płytkimi z serii Feather zawiera dwa układy TB6612 pozwalające na sterowanie silnikami prądu stałego lub silnikami krokowymi. Do komunikacji z nakładką wykorzystywany jest interfejs I2C. Adafruit 2927
Pololu G2 24v13 High Power to miniaturowy sterownik silnika DC. Zasilanie sterownika: 6,5 - 40 V. Wydajność prądowa modułu: 13 A. Moduł posiada zabezpieczenie przed napięciem wstecznym i przepięciami. Pololu 2992
Brak towaru
Pololu G2 18v17 to miniaturowy sterownik silnika DC. Zasilanie sterownika: 6,5 - 30 V. Wydajność prądowa modułu: 17 A.
Moduł posiada zabezpieczenie przed napięciem wstecznym i przepięciami. Pololu 2991
Brak towaru
Moduł pozwala połączyć zalety Raspberry Pi i Arduino, wyposażony jest w mikrokontroler ATmega32u4 z botloaderem zgodnym z Arduino i podwójny sterownik silników. Pololu 3119
Moduł pozwala połączyć zalety Raspberry Pi i Arduino, wyposażony jest w mikrokontroler ATmega32u4 z botloaderem zgodnym z Arduino i podwójny sterownik silników. Pololu 3118
Pololu G2 18v25 to miniaturowy sterownik silnika DC. Zasilanie sterownika: 6.5V...30V. Wydajność prądowa modułu: 25A.
Moduł posiada zabezpieczenie przed napięciem wstecznym i przepięciami. Pololu 2994
Brak towaru
Pololu G2 24v21 to miniaturowy sterownik silnika DC. Zasilanie sterownika: 6.5V...40V. Wydajność prądowa modułu: 21A.
Moduł posiada zabezpieczenie przed napięciem wstecznym i przepięciami. Pololu 2995
Rozszerzenie dla Raspberry Pi z dwoma sterownikami silników obsługującymi zakres napięć 5-28 V i prąd ciągły 3 A (chwilowy 5 A) każdy. Pololu 2755
Brak towaru
Niewielka płytka z sterownikiem silnika szczotkowego MAX14870 działającym w napięciach od 4,5V do 36V i prądzie ciągłym 1,7 A (2,5 A chwilowym). Pololu 2961
Dwukanałowy sterownik silników DC oparty na ukłądzie HR9933. Pozwala na kontrolowanie ruchu napędów o napięciu zasilania do 10 V i poborzę prądu do 1,5 A. DFRobot DRI0040
Jednokanałowy sterownik silnika DC, który może kontrolować ruch napędu o napięciu zasilania do 36 V i poborze prądu do 15 A. Sterowany za pomocą sygnału PWM. DFRobot DRI0042
Dwukanałowy sterownik silników DC - 2 x 7 A. Maksymalny prąd chwilowy 50 A. Zasilanie od 7 do 24 V. Sterowany sygnałem PWM. DFRobot DRI0041
Moduł zasilania wraz z sterownikiem silników stworzony specjalnie dla podwozia Romi Chassis. Z jego pomocą zasilimy wszystkie komponenty naszej konstrukcji oraz będziemy mieli możliwość sterowania silnikami odpowiedzialnymi za poruszanie się podwozia. Pololu 3543
Dwukanałowy sterownik silników DC komunikujący się przez interfejs UART, SPI lub I2C. Może kontrolować ruch silników o napięciu od 3 do 11 V z maksymalnym prądem ciągłym 1,2 A na kanał. SparkFun ROB-13911
Brak towaru
RPi Motor Driver Board to sterownik przeznaczony dla dwóch silników DC lub jednego silnika krokowego. Sterownik jest przystosowany do dołączenia do komputerów serii Raspberry Pi A+, B+, 2 B i 3 B
KAmodMPC17C724 to moduł z podwójnym mostkiem H typu MPC17C724. Układ pozwala na sterowanie dwoma silnikami szczotkowymi DC lub jednym bipolarnym silnikiem krokowym. Sterownik pracuje przy napięciu z zakresu 2,7 - 5,5 V i może współpracować z silnikami o poborze prądu do 0,4 A.
Jednokanałowy sterownik szczotkowego silnika DC oparty na układzie MPQ6612A, umożliwiający dwukierunkowe sterowanie silnikiem przy napięciu 4-40 V i prądzie do 4 A ciągłego. Moduł oferuje pomiar prądu silnika, aktywne ograniczanie prądu, zabezpieczenia nadprądowe i termiczne oraz obsługę PWM do 200 kHz. Płytka typu carrier posiada fabrycznie wlutowane złącza, dzięki czemu może być używana bez konieczności lutowania. Pololu 5286