- New
zł18.58 tax excl.
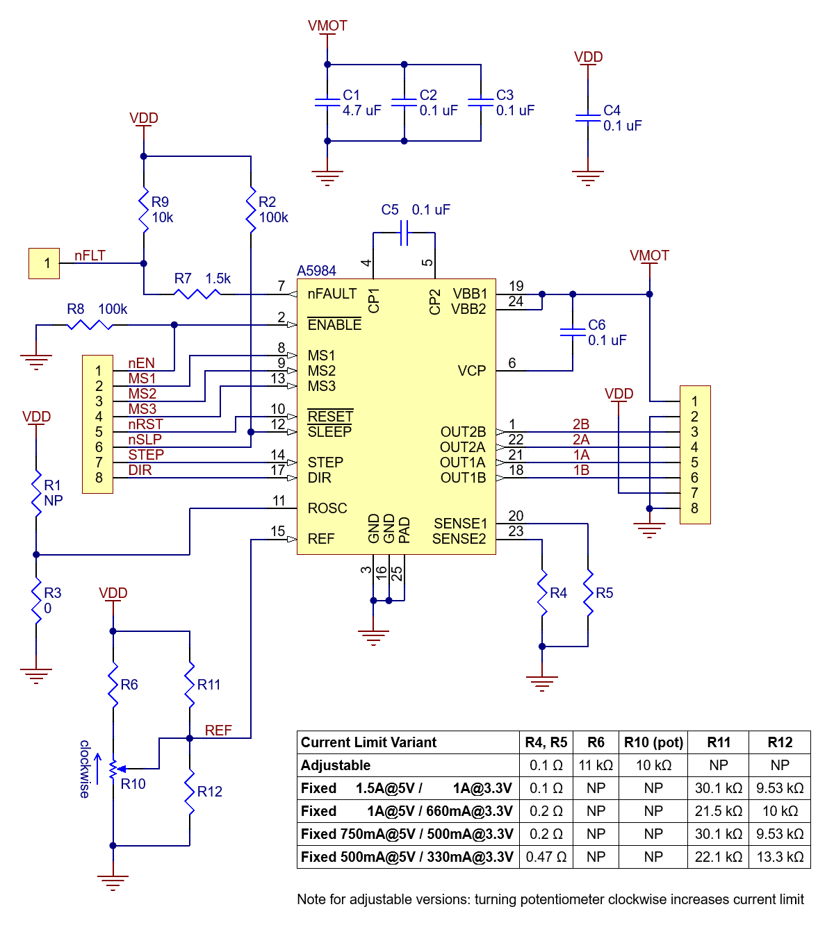
A5984 stepper motor driver for bipolar stepper motors, supply voltage 8–40 V, fixed current limit of 750 mA at 5 V or 500 mA at 3.3 V, microstepping up to 1/32, and STEP/DIR interface. Pololu 5348
A5984 stepper motor driver designed for controlling bipolar stepper motors in automation systems, robotics, and electromechanical applications. The driver is controlled via a simple STEP/DIR interface, enabling easy integration with microcontrollers and development platforms. It supports eight microstepping modes, from full step to 1/32 step, allowing for smooth motion and precise positioning.

The driver operates with a motor supply voltage range of 8 V to 40 V and a logic voltage from 2.5 V to 5.5 V. It features a fixed current limit of 750 mA at 5 V logic or 500 mA at 3.3 V, eliminating the need for manual adjustment. The Adaptive Percent Fast Decay (APFD) algorithm automatically optimizes the current waveform, reducing noise and vibration while improving accuracy. Built-in protections include overcurrent, thermal shutdown, and undervoltage lockout. The module is pin-compatible and interface-compatible with popular A4988 drivers, making it a convenient drop-in replacement.
Data sheet
Manufacturer BTC Korporacja sp. z o. o. Lwowska 5 05-120 Legionowo Poland sprzedaz@kamami.pl 22 767 36 20
Responsible person BTC Korporacja sp. z o. o. Lwowska 5 05-120 Legionowo Poland sprzedaz@kamami.pl 22 767 36 20
A compact stepper motor controller with a TMC2225 system with an operating voltage from 4.75 to 36 V. It offers smooth, quiet operation, high efficiency, various operating modes and easy configuration. It is controlled via the STEP/DIR interface and is an ideal solution for 3D printers and similar applications. BIGTREETECH TMC2225 V1.0
Compact stepper motor controller with the TMC2226 system with an operating voltage from 4.75 to 29 V. It offers smooth, quiet operation, high efficiency, various operating modes and easy configuration. It is controlled via the STEP/DIR interface and is an ideal solution for 3D printers and similar applications. BIGTREETECH TMC2226 V1.0
The BIGTREETECH TMC5160T Pro V1.0 is an advanced stepper motor driver based on the TMC5160-TA chip by Trinamic, designed for precise and quiet motor control in 3D printers, CNC machines, and automation systems. The module supports a motor supply voltage of 8–56 V, microstepping up to 1/256, and operation in SPI and SD (Standalone) modes, providing high performance and stable operation of stepper motors. BIGTREETECH TMC5160T Pro V1.0
No product available!
The stepper motor driver TB6600 supports a voltage of 9 to 40 VDC and a current of 0.5-3.5A, allowing the selection of microsteps from 1 to 32. The device is resistant to environmental conditions such as humidity and shock
No product available!
A compact stepper motor controller with the AT2100 system with an operating voltage of up to 32 V. It offers smooth, quiet operation, high efficiency, various operating modes and easy configuration. It is controlled via the STEP/DIR interface and is an ideal solution for 3D printers and similar applications
StepStickBase is a functional base board that provides convenient integration of stepper motor drivers and enables precise microstepping settings
No product available!
A compact stepper motor controller with a TMC2225 system with an operating voltage from 4.75 to 36 V. It offers smooth, quiet operation, high efficiency, various operating modes and easy configuration. It is controlled via a STEP/DIR or UART interface and is an ideal solution for 3D printers and similar applications
No product available!
Compact stepper motor controller with the TMC2208 system with operating voltage from 4 to 35 V. It offers smooth, quiet operation, high efficiency, various operating modes and easy configuration. It is controlled via the STEP/DIR interface and is an ideal solution for 3D printers and similar applications
No product available!
Compact stepper motor controller with the TMC2208 system with operating voltage from 4 to 35 V. It offers smooth, quiet operation, high efficiency, various operating modes and easy configuration. It is controlled via the STEP/DIR interface and is an ideal solution for 3D printers and similar applications
No product available!
Module with a stepper motor driver based on the DRV8434 system. It allows you to power a bipolar motor with a current of up to 1.2 A per phase and a voltage from 4.5 V to 48 V. Pololu 3762
Module with a stepper motor driver based on the DRV8434 system. It allows you to power a bipolar motor with a current of up to 1.2 A per phase and a voltage from 4.5 V to 48 V. Pololu 3763
Module with a stepper motor driver based on the DRV8834 system. It allows you to power a bipolar motor with a current of up to 2 A per phase, without using a heat sink. The system can be powered with a voltage of up to 10.8 V. Pololu 2134
This advanced Nema 23 stepper motor controller from the CLRS series is designed for precision industrial applications with RS485 (Modbus RTU) network communication. It eliminates the risk of lost steps with closed-loop feedback and offers support for Profile Position, Velocity, Homing, and PR Mode with a 16-position point-to-point control table. The controller supports up to 31 axes on a single network, offers up to 7 A current, a 20 to 50 VDC supply voltage, and passive or active cooling, making it a reliable solution for robotics, automation, and CNC systems. CL2C-RS57
No product available!
A compact controller that enables precise control of bipolar stepper motors. It offers high precision movement thanks to the ability to control a stepper motor with a resolution of up to 1/128 steps and two control interfaces - clock-in step control and serial commands. SparkFun ROB-25167
Compact and efficient module designed for precise control of bipolar stepper motors, offering microstepping down to 1/32 step and maximum current up to 2 A in peak mode. Thanks to advanced features such as QuietStep (APFD) algorithm, built-in protections and pin compatibility with A4988, it is perfect for hobby, educational and industrial projects. Blue Edition version with four-layer board and 2 oz copper provides better heat dissipation, increasing reliability of operation even at higher loads. Pololu 5340
Compact and efficient module designed for precise control of bipolar stepper motors, offering microstepping down to 1/32 step and maximum current up to 2 A in peak mode. Thanks to advanced features such as QuietStep (APFD) algorithm, built-in protections and pin compatibility with A4988, it is perfect for hobby, educational and industrial projects. Blue Edition version with four-layer board and 2 oz copper provides better heat dissipation, increasing reliability of operation even at higher loads. Pololu 5341
A5984 stepper motor driver for bipolar stepper motors, supply voltage 8–40 V, fixed current limit of 750 mA at 5 V or 500 mA at 3.3 V, microstepping up to 1/32, and STEP/DIR interface. Pololu 5348