- New

zł67.40 tax excl.
This BLDC motor controller, based on the Allegro A89301 chip, enables sensorless control over a wide voltage range from 5.5 V to 48 V and phase current up to 11 A without additional cooling. It supports four control modes: analog voltage, PWM signal, pulse frequency, and via an I²C interface with the ability to configure parameters and save settings to EEPROM. The Field-Oriented Control (FOC) algorithm ensures quiet and efficient operation, while built-in protection protects the system against short circuits, reverse polarity, and undervoltage. Pololu 5357
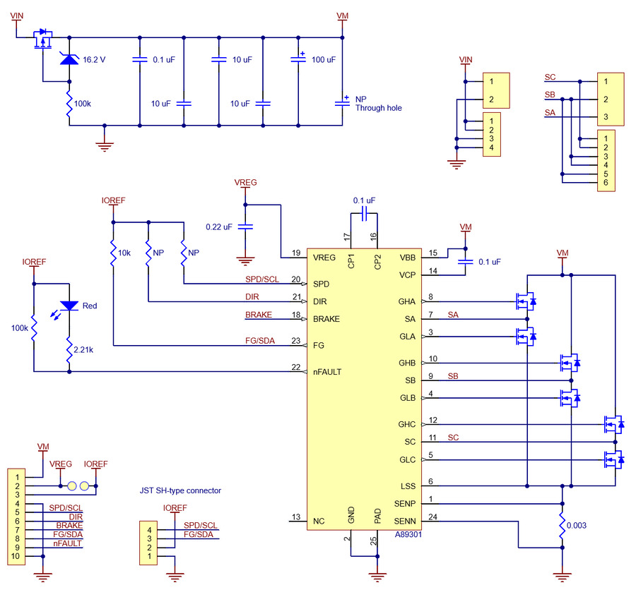
Brushless motor driver based on the Allegro A89301 chip is an efficient and compact solution for sensorless control of BLDC motors. It supports a wide operating voltage range from 5.5 V to 48 V, making it suitable for both hobby and professional applications. The device can continuously deliver up to 11 A of phase current without the need for a heatsink or additional cooling. The implemented Field-Oriented Control (FOC) algorithm uses sinusoidal waveforms, ensuring high efficiency and quiet motor operation. The driver offers four control modes: analog voltage, PWM signal, pulse frequency, and I²C interface. With I²C communication, full configuration of operating parameters is possible, and dedicated Windows software greatly simplifies the process. Configurations can be saved in built-in EEPROM memory, allowing reuse without reprogramming.
The controller’s pinout is designed to ensure maximum functionality and flexibility in various applications. The VIN connector is used to connect power, while the VM pin provides voltage through the reverse polarity protection circuit, allowing safe powering of other system components. The SA, SB, and SC outputs control the three phases of the BLDC motor, ensuring precise and efficient operation. The 2V8 (OUT) pin provides access to the internal 2.8 V voltage regulator, mainly for pulling up input signals or open-drain outputs. The SPD/SCL input can act as a speed control input (voltage, PWM, or pulse frequency) or as the I²C clock line, while the FG/SDA pin is the I²C data line, which can be configured as a motor speed output. Additionally, the FAULT pin indicates fault conditions via a digital signal and LED, and the DIR and BRAKE pins allow direction reversal or electrical braking.
The board is equipped with goldpin headers and screw terminals, eliminating the need for soldering to get started. It also includes a JST SH 4-pin connector compatible with popular SparkFun Qwiic and Adafruit STEMMA QT systems. The driver supports both open-loop and closed-loop speed control, making it highly versatile for different projects. Various startup modes are available, including Soft-On Soft-Off (SOSO) and options eliminating undesired reverse rotation. The device features protections such as undervoltage lockout, short-circuit protection, and reverse polarity protection up to 40 V. This ensures safety and reliability even in demanding applications. The driver is designed as a simple-to-use evaluation platform for the A89301 chip. Its compact dimensions make it easy to integrate into many projects, even where space is limited. The product is an ideal choice for building automation systems, robotics, electric vehicles, and other applications requiring efficient BLDC motor control.
Data sheet
Manufacturer BTC Korporacja sp. z o. o. Lwowska 5 05-120 Legionowo Poland sprzedaz@kamami.pl 22 767 36 20
Responsible person BTC Korporacja sp. z o. o. Lwowska 5 05-120 Legionowo Poland sprzedaz@kamami.pl 22 767 36 20
A USB-to-I²C adapter that allows a computer to act as an I²C bus controller, supporting speeds over 1 MHz, clock stretching, and bidirectional communication. The device offers full galvanic isolation between USB and I²C, protecting the computer from damage and interference. With JST SH and goldpin connectors, USB-C support, a virtual serial port, and a Python library, the adapter is a versatile tool for working with I²C devices in both hobbyist and professional projects. Pololu 5396
No product available!
Waveshare DDSM Driver HAT (B) is an advanced hub motor driver for DDSM400 motors, based on the ESP32, featuring both wired (USB, UART) and wireless (WiFi, ESP-NOW) communication. It supports control of up to 6 motors using JSON commands and integrates with Raspberry Pi, making it a suitable solution for mobile robotics and multi-motor system projects.
A BLDC motor control board with a Field-Oriented Control algorithm, based on the ESP32 WROOM 32D module. It supports 12-24V DC, two channels with a peak current of 12A, and dual-channel real-time current sensing with a range of ±33A. Support for Hall, SPI, I²C, ABI, and analog sensors provides flexible integration in projects such as robotics, balancing vehicles, and gimbals. Makerbase MKS ESP32 FOC V1.0
The X-NUCLEO-IHM16M1 motor driver expansion board is based on the STSPIN830 monolithic driver for three-phase brushless motors. It represents an affordable, easy-to-use solution for driving brushless motors in your STM32 Nucleo project, implementing single and three-shunt current sensing
An advanced speed controller designed to power three-phase brushless motors in a variety of applications such as electric scooters, electric skateboards and electric bicycles. It supports an input voltage range of 8 V to 60 V, which corresponds to 3S to 13S for LiPo batteries, and a maximum current of up to 50 A. Makerbase VESC MINI 6.7 Pro
No product available!
Set with ODrive3.6 ESC speed controller and MKS X2212 BLDC motor. The controller is designed to power two three-phase brushless motors in various applications, such as driving robots, walking robots or gimbals. Supports input voltage range from 12 V to 56 V and maximum current up to 60 A. Makerbase ODrive3.6 Kit
The 7A 1-2S BLheli_S XSD7A Miniature Brushless Motor ESC Controller is a compact, high-performance device ideal for controlling brushless motors in small projects. Thanks to its low weight and solid power, it is suitable for drones, RC models and other applications requiring precise motor control.
No product available!
ESC controller module for a brushless motor with a current capacity of up to 40 A. It can work with LiPo packages from 3S to 6S. Uses BLHeli_32 software. Skystars Talon32
No product available!
Brushless motor driver module (ESC regulator) with current efficiency up to 45 A
An advanced speed controller designed to power three-phase brushless motors in various applications, such as driving robots, walking robots or gimbals. Supports input voltage range from 12V to 56V. Maximum constant current is 60A. Makerbase ODrive-S
No product available!
A dual-channel BLDC controller capable of controlling two motors simultaneously using precise FOC vector control. Equipped with the EG Driver Chip, an INA181A2 amplifier, and a 1 mΩ sensing resistor, it provides accurate current measurement and stable operation at peak currents up to 12 A. It supports a variety of encoders and sensors, and its compatibility with ESP32 modules makes it easy to integrate into projects. Makerbase DUAL FOC PLUS
ESC controller module for a brushless motor with a current capacity of up to 120 A. It can work with LiPo packs from 5S to 12S. Uses BLHeli_32 software. FLYCOLOR X-CROSS HV
No product available!
Brushless DC motor (BLDC) driver with speed control by potentiometer. It can operate motors powered with a voltage from 7 to 12 V with a current consumption of up to 1.2 A
Brushless motor driver module (ESC regulator) with current efficiency up to 30 A
Brushless DC motor driver (BLDC) with speed regulation by potentiometer or PWM signal. It can operate motors powered with the voltage from 6 to 60 V with a current consumption of up to 16 A
No product available!
The ODrive3.6 ESC speed controller is designed to power two three-phase brushless motors in various applications, such as driving robots, walking robots or gimbals. Supports input voltage range from 12 V to 56 V and maximum current up to 60 A. Makerbase ODrive3.6
A controller that allows you to control any 3-phase BLDC motor. It is equipped with built-in WiFi and Bluetooth connectivity as well as an integrated TMAG5273 Hall effect sensor and INA240A1 current sensor amplifiers, thanks to which it allows the use of advanced FOC algorithms. SparkFun ROB-22132
This BLDC motor controller, based on the Allegro A89301 chip, enables sensorless control over a wide voltage range from 5.5 V to 48 V and phase current up to 11 A without additional cooling. It supports four control modes: analog voltage, PWM signal, pulse frequency, and via an I²C interface with the ability to configure parameters and save settings to EEPROM. The Field-Oriented Control (FOC) algorithm ensures quiet and efficient operation, while built-in protection protects the system against short circuits, reverse polarity, and undervoltage. Pololu 5357