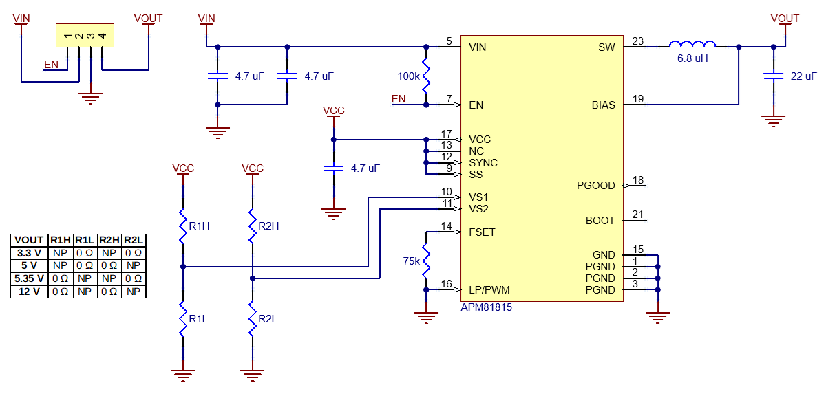
The Pololu 5267 is based on the APM81815 synchronous buck regulator and enables step-down conversion from an input voltage range of 5.05 - 72 V to a stable 5 V output. The design uses an Allegro MicroSystems IC intended for industrial and automotive applications, including systems powered from 12 V, 24 V, and 48 V supply rails.

The regulator operates at an internally set switching frequency of 2.15 MHz and integrates key power-stage components, simplifying PCB layout and reducing EMI emissions. The module supports continuous output current up to 1.1 A. Integrated protection features include undervoltage lockout (UVLO), cycle-by-cycle current limiting, short-circuit protection, output overvoltage and undervoltage protection, and thermal shutdown. The PGOOD open-drain output allows monitoring of the output voltage status.
Data sheet
Manufacturer BTC Korporacja sp. z o. o. Lwowska 5 05-120 Legionowo Poland sprzedaz@kamami.pl 22 767 36 20
Responsible person BTC Korporacja sp. z o. o. Lwowska 5 05-120 Legionowo Poland sprzedaz@kamami.pl 22 767 36 20
This compact (0.4″ × 0.5″) switching step-down (or buck) voltage regulator takes input voltages between 4 V and 50 V and efficiently reduces them to a lower, user-adjustable voltage set by an on-board trimmer potentiometer. It has an output voltage range of 2.5 V to 7.5 V and a maximum output current of 600 mA.
No product available!
This compact switching step-down voltage regulator. It has an output voltage range of 4 V to 25 V and a maximum output current of 600 mA. Pololu 3799
Step-down converter with adjustable output voltage 1.2V-35V and current efficiency 9A. The module allows to limit the current consumption at the output via a multi-turn potentiometer. modxl4016sd
DC-DC Step-Down converter module with 5V output voltage and 1A output current. The module can be a replacement for the popular LM7805 regulator.
Step-Down converter module with input voltage from 4.75 to 23V, output voltage from 1 to 17V and output current 1.8 A (3 A instantaneous current).
Step Down converter module with an output voltage of 5 V and a maximum current of 2x2,5 A. The board is equipped with four USB connectors
Step Down converter module with an output voltage of 5 V and a maximum current of 3 A. The board is equipped with two USB connectors
Power supply based on DC Step Down converter with adjustable output voltage from 0 to 16.5 V and current efficiency of 3 A. The set includes LCD display and transparent case
No product available!
Waterproof DC-DC Step-Down Converter with 8 to 22V input voltage and 5V 3A USB output
No product available!
Modular power supply with a power of 3 W, input voltage from 100 to 240 V and output voltage of 3.3 V. Designed for mounting on a PCB. Hi-Link HLK-PM03
No product available!
Modular power supply with a power of 3 W, input voltage from 100 to 240 V and output voltage of 5 V. Designed for mounting on a PCB. Hi-Link HLK-PM01
No product available!
DC-DC Step Down converter module with input voltage from 7 to 24 V and output voltage of 5 V. Can supply currents up to 4 A. DFRobot DFR0831
Step-Down converter with an output voltage of 5 V, an input voltage of 6.5 to 16 V and a maximum current of 4 A
No product available!
Step-Down converter with an output voltage of 5 V, input voltage from 9 to 36 V and a maximum current of 5 A. The board is equipped with a DC input connector and an output USB connector
No product available!
Step-Down converter with an output voltage of 5 V, input voltage from 4.5 to 40 V and a maximum current of 2 A. The board is equipped with a segment LED display and a USB output
Step-Down converter with an output voltage of 5 V, an input voltage of 7 to 26 V and a maximum current of 3 A
No product available!
Step-down voltage regulator module based on the APM81815 providing a fixed 5 V output at up to 1.1 A with an input voltage range of 5.05 - 72 V. Pololu 5267