- New
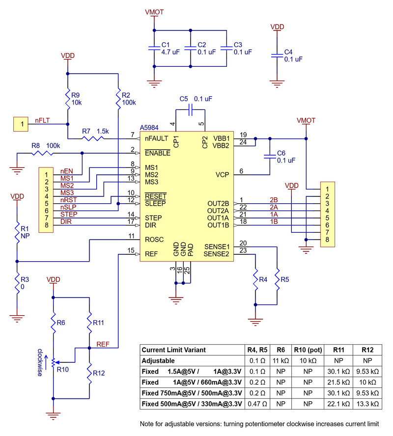
A5984 stepper motor driver designed for controlling bipolar stepper motors in automation, robotics and electromechanical systems. Control is performed using a simple STEP/DIR interface, enabling easy integration with microcontrollers and development platforms. The driver supports eight microstepping modes from full step up to 1/32 step, allowing smooth motion and precise positioning.

The module operates with motor supply voltage in the range of 8 V - 40 V and logic voltage from 2.5 V to 5.5 V. Fixed current limit is set to 500 mA at 5 V logic or 330 mA at 3.3 V, eliminating the need for manual adjustment. The device uses Adaptive Percent Fast Decay algorithm to optimize motor current waveform. Built-in protections include over-current, thermal shutdown and under-voltage lockout. The module maintains compatibility in pinout and interface with A4988 drivers, allowing use as a replacement in many applications.
Data sheet
Manufacturer BTC Korporacja sp. z o. o. Lwowska 5 05-120 Legionowo Poland sprzedaz@kamami.pl 22 767 36 20
Responsible person BTC Korporacja sp. z o. o. Lwowska 5 05-120 Legionowo Poland sprzedaz@kamami.pl 22 767 36 20
A5984 stepper motor driver for bipolar stepper motors, supply voltage 8-40 V, fixed current limit 500 mA at 5 V or 330 mA at 3.3 V, microstepping up to 1/32 and STEP/DIR interface. Version with soldered header pins. Pololu 5351
This is a breakout board for ON Semiconductor’s AMIS-30543 microstepping bipolar stepper motor driver, which features SPI-adjustable current limiting, 11 step modes (from full-step through 1/128-step), back-EMF feedback that can be used for stall detection or optional closed-loop control, and over-current and over-temperature protection.
The Tic T825 USB Multi-Interface Stepper Motor Controller makes basic control of a stepper motor easy, with quick configuration over USB using our free software. The controller supports six control interfaces: USB, TTL serial, I²C, analog voltage (potentiometer), quadrature encoder, and hobby radio control (RC).
The Tic T825 USB Multi-Interface Stepper Motor Controller makes basic control of a stepper motor easy, with quick configuration over USB using our free software. The controller supports six control interfaces: USB, TTL serial, I²C, analog voltage (potentiometer), quadrature encoder, and hobby radio control (RC).
No product available!
Stepper motor driver based on TB67S249FTG. It allows you to control a stepper motor with voltage from 10 to 47V, with a maximum current of 1.8A. The controller can be controlled using: USB, Serial TTL, I2C, RC (PWM modeling), analog input or quadrature encoder. Pololu 3138
No product available!
The Tic T834 USB Multi-Interface Stepper Motor Controller makes basic control of a stepper motor easy, with quick configuration over USB using our free software. The controller supports six control interfaces: USB, TTL serial, I²C, analog voltage (potentiometer), quadrature encoder, and hobby radio control (RC).
The Tic T834 USB Multi-Interface Stepper Motor Controller makes basic control of a stepper motor easy, with quick configuration over USB using our free software. The controller supports six control interfaces: USB, TTL serial, I²C, analog voltage (potentiometer), quadrature encoder, and hobby radio control (RC).
No product available!
DRV8825 Stepper Motor Driver Module for Arduino. It allows you to control two drives, equipped with an XBee connector. DFRobot DRI0023
The stepper motor driver with the MP6500 system allows the bipolar motor to be supplied with current up to 1.5 A per phase, without the use of a heat sink. The system can be supplied with voltage in the range 4.5 ... 35 V. Pololu 2966
MP6500 Stepper Motor Driver Carrier, Digital Current Control
Tic T500 USB Multi-Interface Stepper Motor Controller
Tic T500 USB is a stepper motor driver based on the MP6500 chip. It allows you to control the stepper motor whose voltage on the coil is 4.5-35V, the maximum current per coil is up to 1.5A. The controller can be controlled by: USB, TTL, I2C, RC (PWM model) etc. Pololu 3134
TB67S279FTG stepper motor controller module supplied with 10 ... 47V voltage and 1.2A working current. The controller allows you to control the motor movement up to 7 different resolutions (up to 1/32 of a step). Pololu 2974
TB67S249FTG stepper motor driver module supplied with 10-47V voltage and working current of 1.7A. The controller allows you to control the motor movement up to 7 different resolutions (up to 1/32 of a step). Pololu 2973
The expansion module is designed to work with micro:bit. It allows you to control 4 DC motors or two stepper motors and 8 servos. It communicates via the I2C interface. DFRobot DFR0548
TMC5130A-BOB enables convenient testing and integration of stepper motor control in applications requiring precise positioning and motion control. Integrated ramping functions, microstep interpolation, and encoder support make it an ideal choice for automation, robotics, and mechatronic systems.
TMC5130A-BOB is a compact breakout board with the TMC5130A-TA chip, designed for rapid prototyping of motion control solutions. Its high microstepping resolution, encoder support, and wide operating voltage range make it a suitable choice for projects such as 3D printers, CNC axis controllers, and robotic manipulators.
A5984 stepper motor driver for bipolar stepper motors, supply voltage 8-40 V, fixed current limit 500 mA at 5 V or 330 mA at 3.3 V, microstepping up to 1/32 and STEP/DIR interface. Pololu 5350