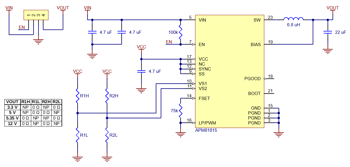
The Pololu 5268 is based on the APM81815 synchronous buck regulator and enables step-down conversion from an input voltage range of 5.4 - 72 V to a stable 5.35 V output. The design uses an Allegro MicroSystems IC intended for industrial and automotive applications, including systems powered from 12 V, 24 V, and 48 V supply rails.

The regulator operates at an internally set switching frequency of 2.15 MHz and integrates key power-stage components, simplifying PCB layout and reducing EMI emissions. The module supports continuous output current up to 1.1 A. Integrated protection features include undervoltage lockout (UVLO), cycle-by-cycle current limiting, short-circuit protection, output overvoltage and undervoltage protection, and thermal shutdown. The PGOOD open-drain output allows monitoring of the output voltage status.
Data sheet
Manufacturer BTC Korporacja sp. z o. o. Lwowska 5 05-120 Legionowo Poland sprzedaz@kamami.pl 22 767 36 20
Responsible person BTC Korporacja sp. z o. o. Lwowska 5 05-120 Legionowo Poland sprzedaz@kamami.pl 22 767 36 20
DFR0379
This synchronous switching step-down (or buck) regulator takes an input voltage of up to 40V and efficiently reduces it to 5V with an available output current of around 15A. Typical efficiencies of 80% to 95% along with its high current capabilities make this regulator well suited for powering large loads. Pololu 2881
No product available!
This synchronous switching step-down (or buck) regulator takes an input voltage of up to 40 V and efficiently reduces it to 3.3 V with an available output current of around 15 A. Pololu 2880
No product available!
Step-Down DC-DC converter module based on the D24V150F12 chip. Input voltage 14.5 ... 40V, output voltage 12V (max 15A). Pololu 2885
This synchronous switching step-down (or buck) regulator takes an input voltage of up to 40 V and efficiently reduces it to 6 V with an available output current of around 15 A. Pololu 2882
No product available!
The Step-Up Buck Voltage Regulator module with output voltage of 3.3V and input voltage range of 1-3V and a maximum output current of 200 mA. STMicroelectronics EVAL4971
Step-Down DC-DC converter module based on the D36V6F3 system. Input voltage 4 ... 50V, output voltage 3.3V (max. 600mA). Polol 3791
Step-Down DC-DC converter module based on the D36V6F5 chip. Input voltage 5.2..50V, output voltage 5V (max. 600mA). Pololu 3792
Step-Down DC-DC converter module based on the D36V6F6 chip. Input voltage 6.2..50V, output voltage 6V (max. 600mA). Pololu 3793
This compact (0.4″ × 0.5″) switching step-down (or buck) voltage regulator takes input voltages up to 50 V and efficiently reduces them to 7.5 V while allowing for a maximum output current of 600 mA. It has a very low dropout, so it can be used with input voltages that are within a few hundred millivolts of its output.
This compact (0.4″ × 0.5″) switching step-down (or buck) voltage regulator takes input voltages up to 50 V and efficiently reduces them to 9 V while allowing for a maximum output current of 600 mA. It has a very low dropout, so it can be used with input voltages that are within a few hundred millivolts of its output.
Step-Down DC-DC converter module based on the D36V6F12 system. Input voltage 12.2.50V, output voltage 12V (max. 600mA). Pololu 3796
This compact (0.4″ × 0.5″) switching step-down (or buck) voltage regulator takes input voltages up to 50 V and efficiently reduces them to 15 V while allowing for a maximum output current of 600 mA. It has a very low dropout, so it can be used with input voltages that are within a few hundred millivolts of its output.
This compact (0.4″ × 0.5″) switching step-down (or buck) voltage regulator takes input voltages between 4 V and 50 V and efficiently reduces them to a lower, user-adjustable voltage set by an on-board trimmer potentiometer. It has an output voltage range of 2.5 V to 7.5 V and a maximum output current of 600 mA.
No product available!
This compact switching step-down voltage regulator. It has an output voltage range of 4 V to 25 V and a maximum output current of 600 mA. Pololu 3799
Step-down converter with adjustable output voltage 1.2V-35V and current efficiency 9A. The module allows to limit the current consumption at the output via a multi-turn potentiometer. modxl4016sd
Step-down voltage regulator module based on the APM81815 providing a fixed 5.35 V output at up to 1.1 A with an input voltage range of 5.4 - 72 V. Pololu 5268