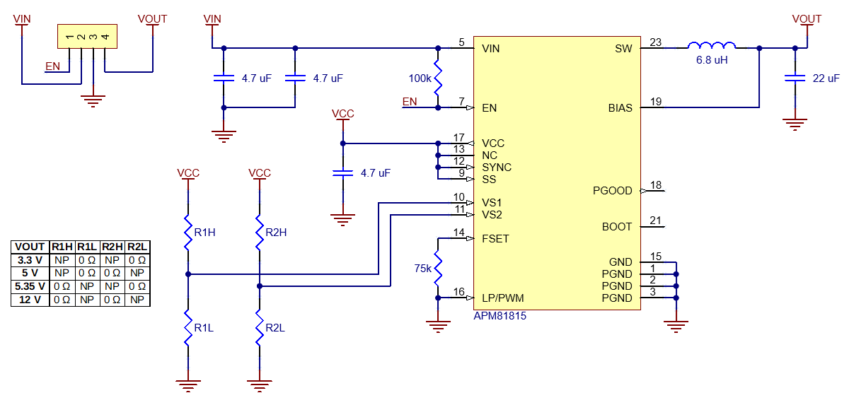
The Pololu 5269 is based on the APM81815 synchronous buck regulator and enables step-down conversion from an input voltage range of 12.1 - 72 V to a stable 12 V output. The design uses an Allegro MicroSystems IC intended for demanding industrial and automotive applications, including systems powered from 48 V supply rails.

The regulator operates at an internally set switching frequency of 2.15 MHz and features low quiescent current and integrated power-stage components, simplifying PCB layout and reducing EMI emissions. The module supports continuous output current up to 0.8 A. Integrated protection features include undervoltage lockout (UVLO), cycle-by-cycle current limiting, short-circuit protection, output overvoltage and undervoltage protection, and thermal shutdown. The PGOOD output allows monitoring of the output voltage status.
Data sheet
Manufacturer BTC Korporacja sp. z o. o. Lwowska 5 05-120 Legionowo Poland sprzedaz@kamami.pl 22 767 36 20
Responsible person BTC Korporacja sp. z o. o. Lwowska 5 05-120 Legionowo Poland sprzedaz@kamami.pl 22 767 36 20
Step-down DC-DC converter module that converts a 12 V or 11.1 V output voltage (e.g. from a lithium battery) to a voltage in the range of 1.8 V to 5.1 V. It has a power output of up to 60 W, and with an output current of up to 18 A, the module can be used to power a 5 m WS2812 RGB LED strip. DFRobot DFR1025
Buck-mode DC-DC power module that converts voltage from 8 V to 28 V to a stable 5 V at a maximum current of 1.6 A, providing high conversion efficiency. Thanks to its small size, stability and reliability, the module is perfect for DIY projects, mobile power supply construction and applications requiring precise, stable voltage. DFRobot DFR0571
DFRobot DFR0205 is a compact and efficient step-down DC-DC converter module with up to 25 W of power, allowing adjustment of the supply voltage to meet the needs of various electronic components. With a voltage regulation function, a quick 5 V selection switch, and an Ovout interface, it enables simultaneous power delivery to components with different voltage requirements. Ideal for prototyping, mobile projects, automation systems, and IoT applications.
An efficient step-down converter that reduces the input voltage to 12 V at a maximum current of 100 mA, offering high efficiency due to low quiescent current (<50 μA). It supports input voltage from 12 V to 65 V, has a Power Good (PGOOD) function, an EN input for system shutdown, and short circuit and overheat protection, making it a reliable and energy-efficient solution. Pololu 5377
An efficient step-down converter that reduces the input voltage to 5 V at a maximum current of 100 mA, offering high efficiency due to low quiescent current (<20 μA). It supports input voltage from 5 V to 65 V, has a Power Good (PGOOD) function, an EN input for system shutdown, and short circuit and overheat protection, making it a reliable and energy-efficient solution. Pololu 5373
An efficient step-down converter that reduces the input voltage to 3.3 V at a maximum current of 100 mA, offering high efficiency due to low quiescent current (<20 μA). It supports input voltages from 3.3 V to 65 V, has a Power Good (PGOOD) function, an EN input for system shutdown, and short circuit and overheat protection, making it a reliable and energy-efficient solution. Pololu 5372
An efficient step-down converter that reduces the input voltage to 5 V at a maximum current of 100 mA, offering high efficiency due to low quiescent current (<20 μA). It supports input voltages from 5 V to 65 V, has short circuit and overheating protection, making it a reliable and energy-efficient solution. Pololu 5363
An efficient step-down converter that reduces the input voltage to 3.3 V at a maximum current of 100 mA, offering high efficiency thanks to its low quiescent current (<20 μA). It supports input voltages from 3.3 V to 65 V, has short circuit and overheating protection, making it a reliable and energy-efficient solution. Pololu 5362
An efficient step-down converter that steps down the input voltage from as low as 45 V to a regulated output voltage range of 1.4 to 7 V, offering high efficiency and a maximum continuous current of 3.4 A. It has built-in reverse polarity, overload and short circuit protection, and the spread spectrum function reduces EMI interference. Pololu 4873
Efficient step-down converter that reduces the input voltage from up to 45 V to a regulated output voltage range from 1.4 to 7 V, offering high efficiency and a maximum continuous current of 3.4 A. It has built-in protection against reverse polarity, overload and short circuit, and the spread spectrum function reduces EMI interference. The module is equipped with an additional potentiometer for adjusting the cut-off voltage. Pololu 4872
An efficient step-down converter that steps down the input voltage from as low as 45 V to a regulated output voltage range of 1.4 to 7 V, offering high efficiency and a maximum continuous current of 3.8 A. It has built-in reverse polarity, overload and short circuit protection, and the spread spectrum function reduces EMI interference. Pololu 4853
Efficient step-down converter that reduces the input voltage from up to 45 V to a regulated output voltage range from 1.4 to 7 V, offering high efficiency and a maximum continuous current of 3.8 A. It has built-in protection against reverse polarity, overload and short circuit, and the spread spectrum function reduces EMI interference. The module is equipped with an additional potentiometer for adjusting the cut-off voltage. Pololu 4852
The LM2596 module with an adjustable step-down converter is a versatile tool for powering and testing electronic circuits. It allows convenient voltage adjustment with precise parameter monitoring thanks to the built-in voltmeter. Ideal for prototyping, laboratory experiments, and service work.
No product available!
The DC-DC Step-down Converter Module with the LM2596S chip allows you to convert the voltage from the range of 3-40 V to a regulated output voltage of 1.5-35 V with high efficiency up to 92%. The maximum output current is 3 A, and the operating frequency is 150 kHz. The compact design with dimensions of 43 × 21 × 14 mm, the possibility of precise voltage regulation and a pinout of 2.54 mm facilitate the integration of the module in DIY projects, power supply systems, modeling and laboratory stations. The operating temperature range is from -40 to 85°C
DC-DC step-down converter module 12V 12A used to convert energy from 15-24V input voltage to stable 12V, providing up to 12A current. Thanks to high conversion efficiency (over 90%) and low ripple (<50mV), it is ideal for powering sensitive devices in applications such as robotics, drones or LED lighting systems. Additionally, built-in overheating and short-circuit protection mechanisms ensure reliable operation even in difficult conditions. DFRobot DFR1208
DC-DC step-down converter module 5V 16A used to convert energy from 6-24V input voltage to stable 5V, providing up to 16A current. Thanks to high conversion efficiency (over 90%) and low ripple (<20mV), it is ideal for powering sensitive devices in applications such as robotics, drones or LED lighting systems. Additionally, built-in overheating and short-circuit protection mechanisms ensure reliable operation even in difficult conditions. DFRobot DFR1202
Step-down voltage regulator module based on the APM81815 providing a fixed 12 V output at up to 0.8 A with an input voltage range of 12.1 - 72 V. Pololu 5269